American Automobile Association (AAA)
CRM AutoML Design and Implementation Strategy
AAA ClubLabs
With over 110 years in business, AAA provides automotive, insurance, financial and travel services to over 60 million members in the U.S. With email marketing conversion rates plummeting YOY with their insurance products, a new approach was needed to bring the company out of the age of blast emails, and into the age of automation and personalization.
My Role
I was tasked by the UX Design Manager to independently research the current email marketing strategy, and understand why the metrics told a story of a highly ineffective approach. Based on my findings, I was to present analytics, propose solutions, and proofs of concept to the Vice President of ClubLabs, the digital incubator for AAA, for a mandate to test the strategy.
I decided that the primary goal of this project was to find a strategic, pragmatic, and user-centered Customer Relationship Marketing (CRM) approach to differentiating their highly commoditized insurance products from their competition via personalized messaging. Having explored data automation via AI and ML on my own prior to working with ClubLabs, I interviewed the Vice President of Marketing, the Head Quality Assurance Engineer, Lead Product Managers, and the Manager of Digital Messaging to gain insight and understanding around AAA's existing CRM approach.
The Problem
Differentiating a highly commoditized product: Insurance
The current email marketing strategy is incomplete, impersonal, confusing, repetitive, and uninspiring. Overall metrics for auto insurance email campaigns continue to decline Y.O.Y. indicating a disconnect in engaging potential customers. Optimal A/B testing, personalization in messaging, and efficient internal workflow are seemingly non-existent, while overall revenue is not sufficient to meet business goals.
Interactive, targeted messaging, emphasis on brand awareness, attractive visual design, as well as clear and transparent value propositions, optimized user flows, and workflows, are all currently lacking in AAA email marketing campaigns.

The Approach
Self-Defined UX Tasks
1. Interviewed and stakeholders about marketing challenges
2. Researched industry best practices and proposed AutoML solutions
3. Gathered research, presented observations and emerging trends
4. Defined goals for increasing engagement and conversion
5. Designed a strategy to design, build, test and implement
UX Research
Scope and Restraints
A lack of a user-centered design mentality and innovative business culture, as well as undefined business goals, were contributing factors to email marketing failures. Back-end development was severely antiquated, making it impossible to make bold steps towards bringing the company to parity. Digital transformations like hyper-personalization and automation were simply out of reach for the stakeholders I interviewed.
As broad as the scope of the project was, the timeline was extremely short due to the one existing business goals of wanting to increase conversion rates as quickly as possible. It would be a matter of changing the corporate mindset and business culture in order to develop a strategic approach that could actually be tested and implemented.
Metrics and Analytics
With a ~47% decrease in click-through rate YOY for 2018 and 2019, these declines may be due to an increasing customer expectation for personalization in online advertising and brand communication.
Recent technological advancements and the overall adoption of artificial intelligence and machine learning in e-commerce may have spawned this expectation.
~455,000
The reduced number of overall emails delivered YOY (2018 & 2019) even though there were an equal amount of email campaigns
-7.3%
The overall percentage decrease for open rates YOY (2018 & 2019)
-8.0%
The overall percentage decrease in click rate YOY (2018 & 2019)
-2.0%
The overall percentage decrease in click through rate YOY (2018 & 2019)
Pain Points — System Design
System design issues that contribute to this lack of performance include an incomplete customer journey, a lack of variation and choice, no interactive or dynamic content, a non-optimal workflow, limited A/B testing, and lackluster visual design. Messaging Issues that contribute to poor engagement include, sell first messaging, no brand leveraging, lack of segmentation, and limited- or no personalization

Pain Points — Poor Value Proposition
My research showed that no messaging strategy existed throughout the entire customer journey, convoluting the heuristic phases of the buying process. The following two emails show no product value proposition that explains “why” the user should purchase an insurance product with AAA. A "sell-first" approach is used instead of nurturing the relationship with the potential customer. The four various discounts displayed in the emails, respectively, are not clearly defined, creating message confusion for the user. The message to “Amanda” is not specific, providing no information regarding the discount percentages.
Five Steps Towards Innovating Optimal CRM Experiences
1. Define the Business Goals for Increasing Engagement and Conversion —
1. Increase Overall Retention/Membership
- reduce the number of members dropping off
- reactivate customers who’ve dropped off
- acquire new members/opt-ins
- retain existing members by showcasing brand value
- drive new insurance policies with members and leads
- cross-sell membership and insurance
2. Optimize Workflow
- create customer journeys along the lifecycle from start to stop
- emphasize segmentation and variation in value propositions
- establish information architecture in messaging
- implement new component library in email design
- establish optimal A/B testing protocols
- align cross-functional teams (change management)
- establish a user-centered business culture
- minimize production and mailing costs
- automate UX process via machine learning
3. Increase Brand Awareness:
- personalize messaging tailored to the user segment (drop-off)
- strengthen trust by using non-evasive communication
- define clear and concise value propositions
- create more emotionally engaging and interactive campaigns
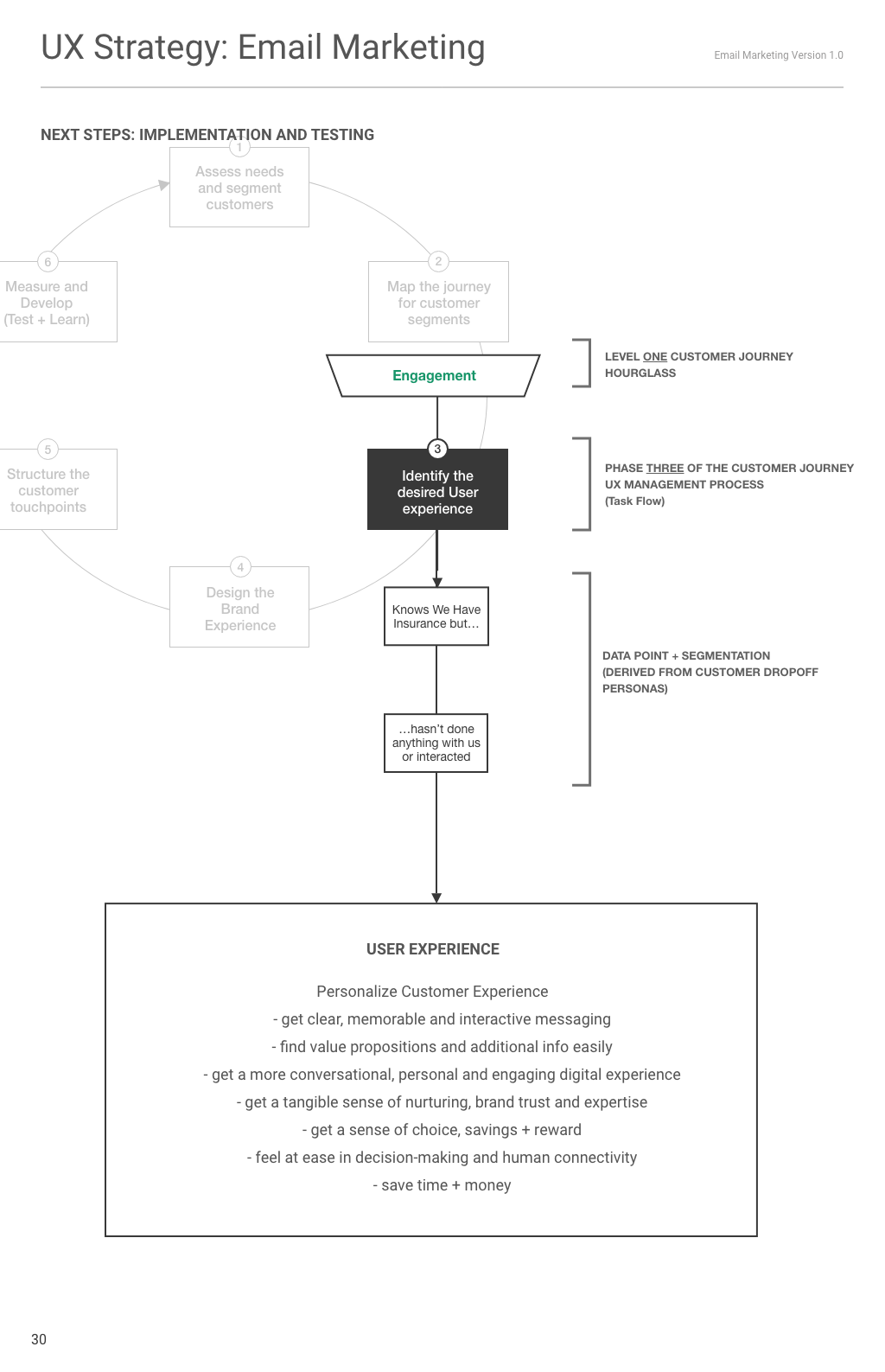
4. Personalize the User Experience
- get clear, memorable and interactive messaging
- find value propositions and additional info easily
- get a more conversational, personal and engaging digital experience
- get a tangible sense of nurturing, brand trust and expertise
- get a sense of choice, savings + reward
- feel at ease in decision-making and human connectivity
- save time and money
5. Define Short-Term And Long-Term Actions Towards Innovation
Short Term Action Items
Short-Term Actions to Reach Parity Level
- Understand the customer and the customer journey
- Focus more on personalization and dynamic content
- Create interactive email experiences
- Use more live content (gifs, illustrations, animations)
- Modify email design for more intriguing consumption
- Make data-driven decisions
Long Term Action Items
Long-Term Actions to Reach Striver Level
- Coordinate email campaigns with other channels
- Create more unique, one-off email designs
- Scale email build systems via templates and modules
- Improve email accessibility
- Improve email accessibility
- Allow automation via Intelligent Technology
Competitive Analysis: Strong Value Propositions and Personalized Messaging
I researched CRM best practices inside and outside of the insurance marketplace. Below are two examples I compiled from one of AAA's insurance competitors, USAA, and one from a completely different market, Mint, a budget, bills and finance tracking app. I also performed a competitive analysis on messaging best practices with other insurance competitors, including Lemonade, Farmers, Geico and Progressive.
Information Architecture
Surprisingly, there was little to no structured or granular AAA customer data. Based on my research on optimal CRM experiences, I listed strategy questions to ask of stakeholders to help determine what the Marketing Department should consider regarding internal business processes versus customers expectations within a CRM strategy.
1. Measurable Data - Business Results:
What business results does AAA aspire to achieve? How does AAA deliver tangible value? What is it precisely that AAA hopes to accomplish? What values are reinforced?
2. Observable Data - Customer Behavior
What do customers actually do as a consequence of their experience with AAA? What are the positive or negative perceptions of AAA? How does AAA observe customer behaviors? For example, they might buy more, stay longer, call for support less (or more) often, or spend more time within an experience.
3. Observable Data - Operations
What happens to customers across journeys, and during their interactions? How does AAA observe what is actually happening to customers during their interactions with the business as they interact with systems and processes?
4. Subjective Data - Customer Perception
What do customers tell AAA about their perceptions and experiences? At the journey and interaction levels, do perception metrics exist that tell AAA what customers believe?
Customer Segmentation
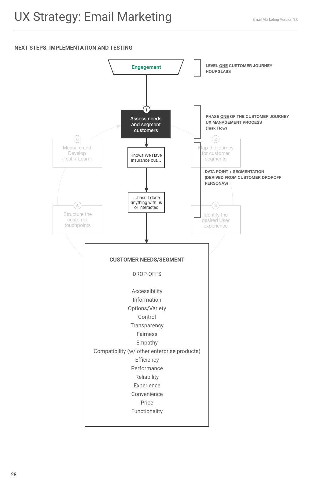
I defined fifteen segments based on lead drop offs data provided by the Manager of Digital Messaging These segments would be key to defining variables during testing.

Discovery: Machine Learning
With less clean data available than expected, I explored automated personalization processes to increase conversion rates and improve workflow for AAA's Email Marketing strategy via four generic variables: messaging, time, promo (value proposition), and segment. These variables would be key to the testing process.

Implementation Strategy
Implementation: Moving Beyond Lagging Behind

Messaging
Creating personalized key messaging for each touchpoint across the customer journey is vital to increasing engagement and conversion. Focusing on and implementing “Pre-Purchase” messaging first would allow AAA to test and perfect their approach without potentially compromising the entire journey, allowing communicating with the drop-off segment to start sooner than later.

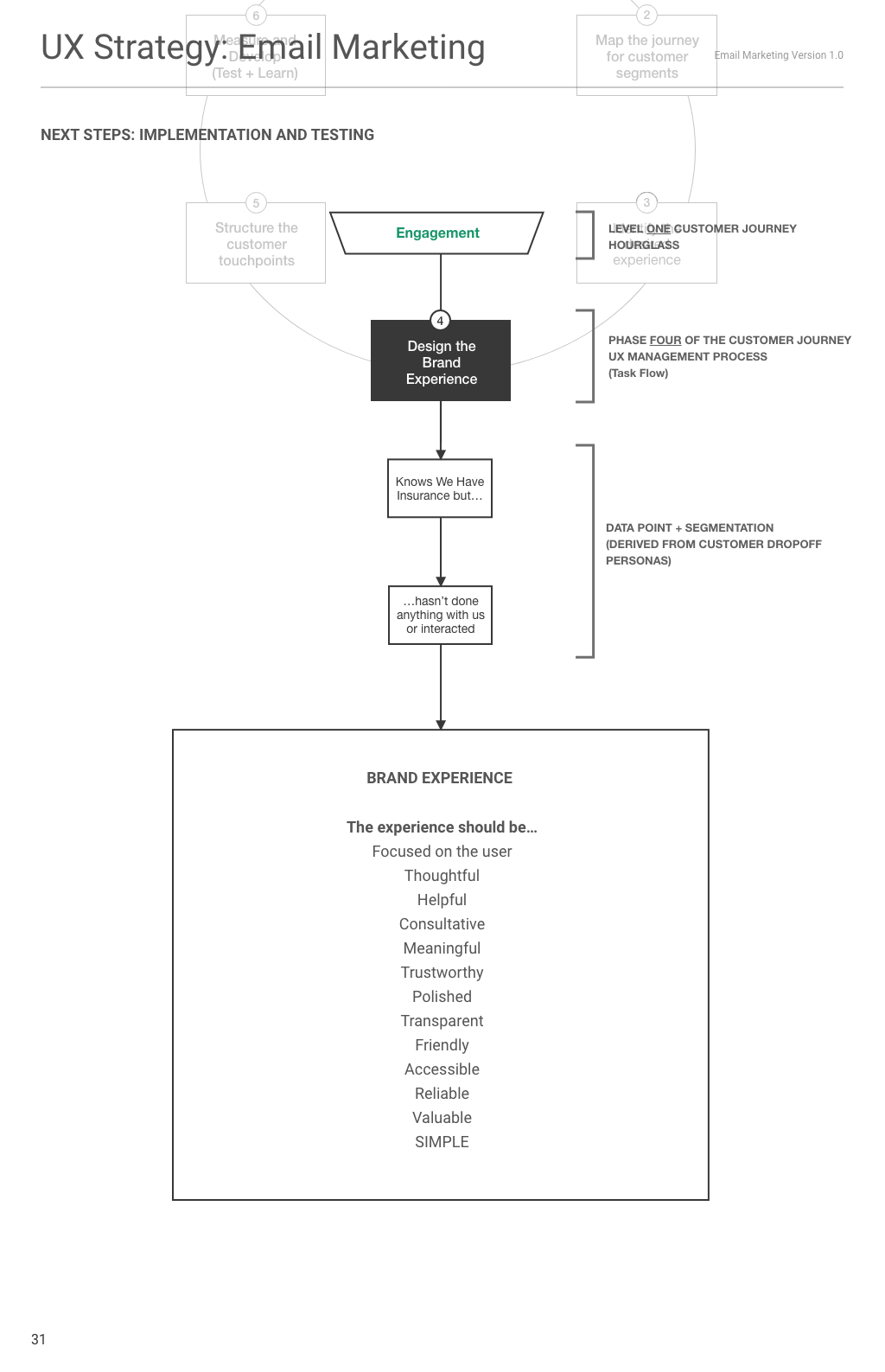
Acceptance Criteria: Tone of Voice
The following attributes are the values that users will perceive from the AAA brand.
- Focused on the user
- Helpful
- Trustworthy
- Friendly
- Reassuring
- Consultative
- Polished
- Simple
- Thoughtful
- Meaningful
- Transparent
- Valuable
Value Differentiators
There may be something of value somewhere outside of the product itself that can be leveraged to constitute valued differentiation for the customer. I determined it may be worth the effort to invest in this position, making it harder for AAA's competition to retaliate. For example, time can become the differentiator, emphasizing service, and efficiency, and it can be the basis of the marketing platform. I created a list of factors for AAA to increase its perceived value to the customer and increase market share...
1. Brand Leveraging
- showcase company reputation and trust
- show uniqueness
- focus on the policies and attitude
- communicate reliability
- present reliability and assurance
- increase the use of visual content
2. Service Innovation
- transcend the customer support system
- identify and deliver value-added information
- define the service business as best-in-class
- avoid the commodity trap (lowering prices)
- communicate beyond the product attributes
3. Customer Value Proposition (CVP)
- give customers a strong justification for buying
4. Customer Experience
Defining and Managing Task Flows
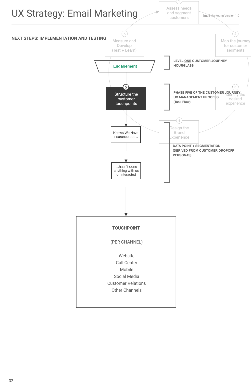
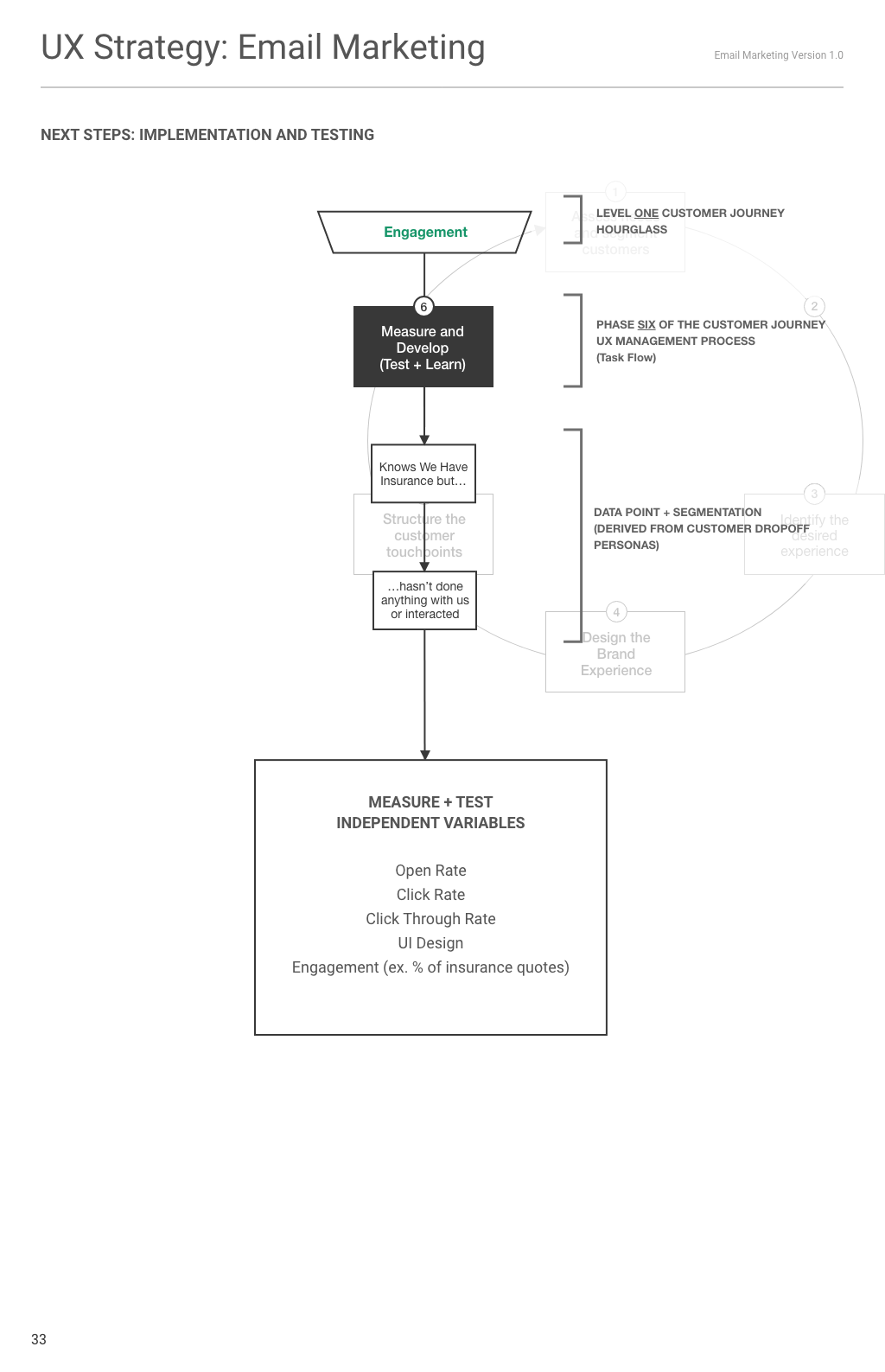
Utilizing a UX Management Task Flow can assist in aligning marketing campaigns with consistent, targeted messaging, increased brand awareness, and overall workflow efficiency. This high impact, low investment approach can assist the Marketing Team with sticking to core business objectives, minimizing new investment, and positively engaging the respective customer segment. This approach also assures that the focus remains on the Customer Value Proposition (CVP) and the user experience.

Mapping the Customer Journey
User Flows
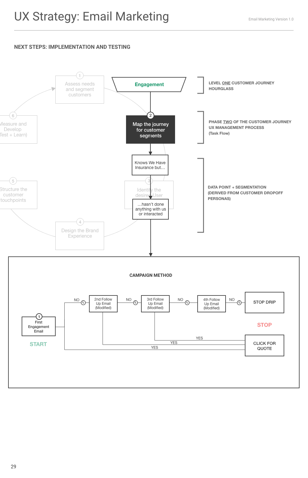
In line with creating personal, engaging and interactive content, establishing complete campaign user flows along each phase of the customer journey, with a designated start and stop point, assures that the end user has a complete customer experience, no matter their chosen outcome.


Visual Elements

Color Palette

Typography

Testing and Metrics Plan
Campaign Details
AAA Managers would start with A/B testing to show proofs of concept that automation would be a viable task flow tool in the future allowing a mandate for implementation. I determined the variables that should be used for testing and the rules to adhere to define the metrics.
1. Line of Business
2. Campaign Name
3. Send Day
4. Send Time
5. Subject Line
6. Test Type
7. Market

Variables
It was determined that using the defined data points and segmentation should be used to create key messaging defined by the UX Management Process in the Pre-Purchase Phase of the Customer Journey Hourglass. Dependent variables for testing include the value proposition, campaign method, user experience, brand experience, customer touchpoints, tone of voice, customer needs, and segment. The independent variables include open rates, click rates, and click-through rates.
I created task flows to illustrate how the six steps of the UX management process can be leveraged to create key messaging within each stage of the customer journey, using "Engagement", the first stage, as an example.
Wireframes: Proof of Concept
Using the key messaging approach mentioned above, I created low-fidelity wireframes for email templates with intervention or apology messaging based on six of the fifteen segments, their awareness of product mix, and the next logical sale. Those segments are as follows:
1. An existing customer who doesn’t know AAA has insurance products
2. A lead who knows AAA has insurance products, got a quote but never acted on it
3. A lead who has visited a AAA branch and got a quote, but didn’t do anything with it
4. A lead who has visited a AAA branch, but didn’t have time to quote
5. A lead who has been to a sporting event or trade show and got a quote from a AAA kiosk
6. A lead who has been to a been to a sporting event or trade show, got a membership but not insurance from a AAA kiosk
.png)
1. (Above) An existing customer who doesn’t know AAA has insurance products.
Conclusions and Findings
Observations
Customers today are accustomed to high-quality personalized service, both online and offline. Email marketing has been the channel with the highest ROI consistently, so personalizing email campaigns for better conversion results is critical.
Evaluation
UX evaluation, research on best practices, and internal email analytics point to several factors that contribute to overall drop-off issues, including poor (non-targeted) messaging, which leads to a poor user experience and low- to no- conversion.
Suggestions
1. Nurture the Customer First
2. Use Targeted Automation
3. Hyper-personalize Messaging
4. Stay One Step Ahead of the Customer
5. Be Relevant to Generate Engagement
6. Be relevant to generate engagement
7. Use Eye-catching Visual Content
8. Focus on Privacy and Data Security